Dev Dubal's Work | ContraWork by Dev Dubal
Dev Dubal

Dev Dubal

Data → Models → Alpha. I build intelligence end-to-end.

New to Contra

Dev is ready for their next project!

Cover image for This is made with my
This is made with my NLP Project text to image project.
0
8
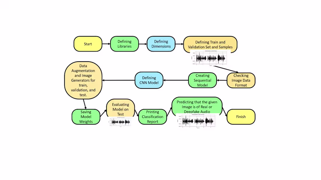
Cover image for Defined a CNN network and
Defined a CNN network and used ReLU to implement our code. Converted audio to images and then implemented it with the help of the above algorithms. Defined different epochs and achieved different levels of Accuracy, F1-Score, Precision, and Recall. And currently under patent.
0
19
Cover image for Blockchain-Powered Car Rental System marks
Blockchain-Powered Car Rental System marks a pivotal moment in the evolution of the automotive industry, symbolizing a paradigm shift towards decentralized, transparent, and efficient solutions.
0
19
Cover image for AI/ML Engineer | Data Analyst | Quant Researcher
AI/ML Engineer | Data Analyst | Quant Researcher
1
0