Automated email classification

Jivan Kedar

Project description:
Combined RPA and AI to classify and prioritize 1500+ customer support emails monthly. This solution uses NLP & LLM to identify, classify & extract information from emails. I built self learning model that passes on this extracted information to downstream automations for end to end processing.
Benefits:
✅ Reduced response time for high-priority cases by 60%.
✅ Increased customer satisfaction by 35%.
✅ Automated 95% of email triaging tasks, allowing support staff to focus on critical issues.
Like this project

Posted Dec 17, 2024

This project aims to automate classification of finance emails to reduce manual effort, and enhance accuracy, leading to better customer satisfaction.

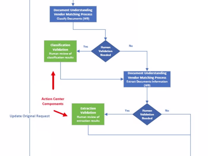
Automated Invoice Processing for a Global Retail Company
Automated Invoice Processing for a Global Retail Company
End-to-End HR Onboarding Automation
End-to-End HR Onboarding Automation

Join 50k+ companies and 1M+ independents

Contra Logo

© 2025 Contra.Work Inc