Smart Contract Development for Real Estate

Rajat Kumar

Introduction
This application aims to provide robust and comprehensive solutions for businesses seeking to leverage the benefits of digital asset management, tokenization, and multichain interoperability, including integrated wallet services and seamless multichain support.
Key Features and Services
1. Asset Management
• Portfolio Management: Advanced tools for managing diverse portfolios of digital and traditional assets. This includes real-time performance tracking, risk assessment, and automated rebalancing.
• Reporting and Analytics: Comprehensive reporting and analytics capabilities, offering insights into asset performance, market trends, and portfolio optimization.
• Compliance and Security: Built-in compliance features to ensure adherence to regulatory standards. Advanced security protocols, including encryption and multi-factor authentication, to protect user data and assets.
2. Tokenization
• Asset Tokenization: Convert physical and digital assets into tokens. This includes real estate, commodities, securities, and intellectual property.
• Smart Contracts: Utilize smart contracts to automate and enforce rules and conditions related to asset management and transactions.
• Fractional Ownership: Enable fractional ownership of high-value assets, making them accessible to a broader range of investors.
3. Wallet Services
• Integrated Wallet: Secure, user-friendly wallet services for storing, sending, and receiving digital assets.
• Multi-Currency Support: Support for multiple cryptocurrencies and digital tokens within a single wallet interface.
• Custodial and Non-Custodial Options: Offer both custodial and non-custodial wallet services to meet the varying needs of different users and organizations.
4. Multichain Interoperability
• Cross-Chain Transactions: Enable transactions across multiple blockchain networks, ensuring seamless asset transfer and management.
• Chain Agnostic Protocols: Implement chain-agnostic protocols to facilitate interoperability between different blockchain platforms.
• Decentralized Bridges: Utilize decentralized bridges to connect disparate blockchain ecosystems, enhancing liquidity and access to a wider range of digital assets.
5. Alternative Financial Systems Integration
• DeFi Integration: Integrate with decentralized finance (DeFi) platforms to provide users with access to lending, borrowing, and yield farming opportunities.
• Payment Gateway: Incorporate a payment gateway that supports both traditional and cryptocurrency transactions, enabling businesses to accept a wide variety of payment methods.
• API and SDK Support: Provide robust APIs and SDKs for seamless integration with existing financial systems and third-party applications.
6. Enterprise-Grade SaaS Platform
• Scalability: Built on a scalable architecture to handle the growing demands of businesses and users.
• Customization: Offer customizable solutions to cater to the specific needs of different businesses and industries.
• User Management: Advanced user management features, including role-based access control, to ensure appropriate levels of access and security.
7. Advanced Analytics and AI
• Predictive Analytics: Utilize AI and machine learning to provide predictive analytics for asset performance and market trends.
• Risk Management: Advanced risk management tools to identify and mitigate potential risks in asset management and tokenization processes.
Like this project

Posted Aug 2, 2024

Created smart contracts using Solidity to streamline real estate transactions, ensuring immutable records and automating contract execution.

Indexer
Indexer
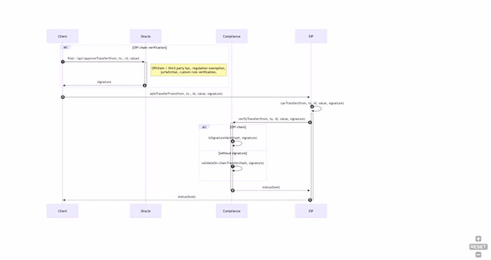
ERC-7518: Dynamic Compliant Interop Security Token
ERC-7518: Dynamic Compliant Interop Security Token

Join 50k+ companies and 1M+ independents

Contra Logo

© 2025 Contra.Work Inc