Behind-the-Scenes Engineering Thinking What Clients Don’t Se... by Arshia NasirBehind-the-Scenes Engineering Thinking What Clients Don’t Se... by Arshia Nasir

Behind-the-Scenes Engineering Thinking What Clients Don’t Se...

Arshia Nasir

Arshia Nasir

Behind-the-Scenes Engineering Thinking
What Clients Don’t See in Process & Plant Design🧠
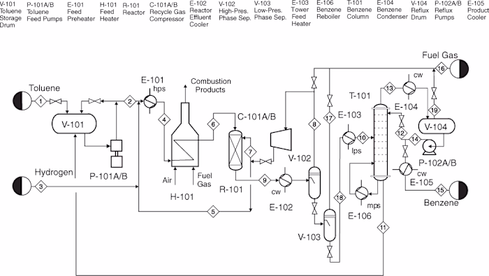
Most of the real work in chemical engineering happens before diagrams and simulations.
It’s in: • defining realistic assumptions • questioning data quality • checking feasibility before optimization • identifying where a design can fail, not just where it works
Good design isn’t about perfect numbers — it’s about robust decisions under uncertainty.💯
Like this project

Posted Jan 3, 2026

Behind-the-Scenes Engineering Thinking What Clients Don’t See in Process & Plant Design🧠 Most of the real work in chemical engineering happens before diagra...