web scraping using ai

Imran Ullah

Like this project

Posted Jun 11, 2024

scrape any page instantly using ai and talk with it.

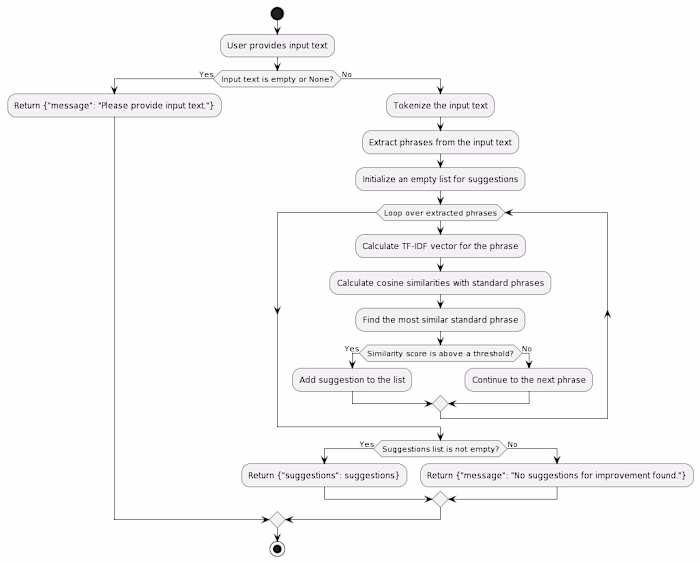
Text Improvement Engine
Text Improvement Engine
flower classification using deep learning
flower classification using deep learning

Join 50k+ companies and 1M+ independents

Contra Logo

© 2025 Contra.Work Inc