Shivam Singh
UX Designer
Adobe After Effects
Adobe Photoshop
Adobe XD
Other
Posted Sep 8, 2025
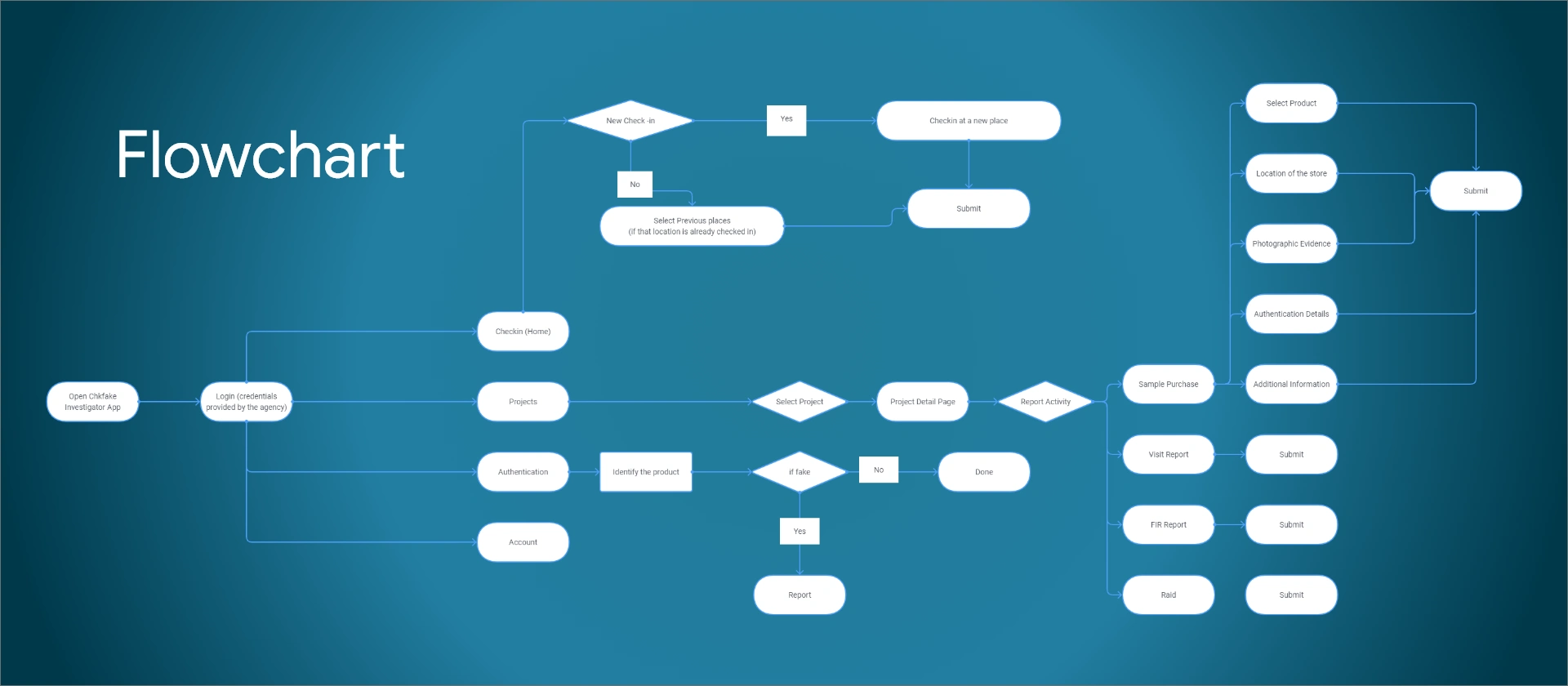
Investigating App
1
0
Senior UI/UX Designer