EmailFlow AI - Intelligent Email Automation System by Camilo PeronaEmailFlow AI - Intelligent Email Automation System by Camilo Perona

EmailFlow AI - Intelligent Email Automation System

Camilo Perona

Camilo Perona

EmailFlow AI - Intelligent Email Automation & Scheduling System

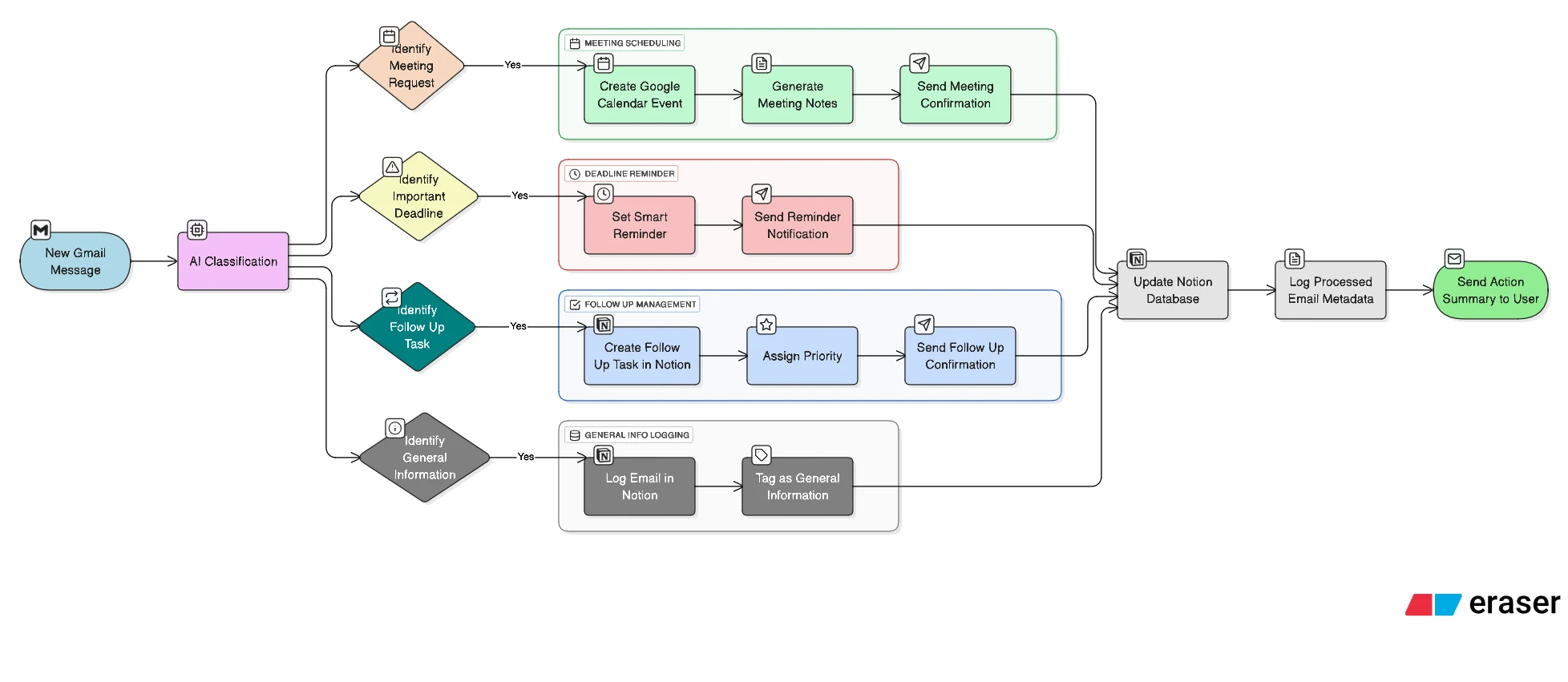
EmailFlow AI is an n8n-based automation workflow that processes incoming Gmail messages using OpenAI for intelligent classification. The system analyzes email content to identify actionable items such as meeting requests, important deadlines, and follow-up tasks, automatically categorizing them based on intent and priority.
Upon classification, the workflow triggers appropriate actions: scheduling meetings in Google Calendar with auto-generated notes, setting smart reminders for time-sensitive events, and logging all processed emails with their metadata in a Notion database. This creates a seamless bridge between email communication and task management, reducing manual overhead and ensuring no important message falls through the cracks.
Like this project

Posted Oct 6, 2025

Developed EmailFlow AI for intelligent email automation using n8n and OpenAI.