Email Marketing Flows and Results by Clark Kent BenigaEmail Marketing Flows and Results by Clark Kent Beniga

Email Marketing Flows and Results

Clark Kent Beniga

Clark Kent Beniga

Email Marketing Flows

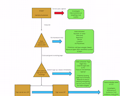
Email marketing setup for a client, and generating revenue. A mostly free channel with the platform as the only payment.
Like this project

Posted Oct 30, 2025

Improved the current email marketing of a client