
Engineering Simulation Analysis: Aspen HYSYS and Ansys Fluent
Starting at
$
180
About this service
Summary
What's included
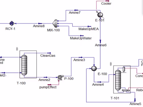
Comprehensive Simulation Reports
Detailed reports outlining the results and insights obtained from engineering simulations, covering aspects such as heat transfer, fluid dynamics, and system performance.
Simulation Models
Simulation models using tools like Aspen Hysys and Ansys Fluent to understand and visualize their systems in a virtual environment.
Duration
2 weeks
Skills and tools
Business Analyst
Data Analyst
Data Engineer

Microsoft Excel

Microsoft Power BI

Python

SQL