
Connect OpenAI to Bubble Database for Natural Language Filtering
Starting at
$
300
About this service
Summary
FAQs
Do I need to sign up for a Buildship paid plan?
The free plan is sufficient for testing and light to medium usage. Buildship also offers a credits calculator to help you estimate how long your credits will last based on your usage.
Do I need to know Buildship to use this template?
The template comes with detailed instructions, notes, and links to additional resources to guide you through the setup. If you run into any issues, the One-on-One Setup Support Call included with this service is here to help!
Can you help me customize the template further?
Yes! We can schedule a discovery call to understand your needs. Depending on the level of customization required, additional costs may apply, which we can discuss during the call.
What's included
Buildship Workflow with Documentation
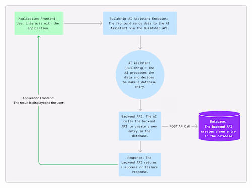
You will receive a remix link for a Buildship workflow that’s ready for you to set up. The workflow includes instructions and notes to guide you through the setup process. This Buildship workflow is designed to return the unique IDs of your database “things,” enabling you to filter a repeating group in Bubble based on the assistant's response.
One-on-One Setup Support Call
This service includes a free support call to help you set up the workflow, answer questions, and guide you on further customization.
Example projects
Recommendations
(5.0)

Recommended
Sebastian worked with me on a marketplace app with 5K+ live users. He successfully implemented several complex new features and showed exceptional attention to detail throughout the development process. I highly recommend him.
Recommended
Sebastian is a top-tier freelancer. Enjoy every project I've worked with him on. Highly recommend

Recommended
Sebastian is a star, he's taken the time to not only help with a technical challenge with my no-code app, but also to upskill me along the way so I know how to update it in future. Looking forward to working with him more!


Recommended
I had the pleasure of working with Sebastian on a recent project using Bubble.io, and I cannot recommend him highly enough. Sebastian is incredibly reactive, consistently demonstrating an impressive ability to respond quickly and effectively to any issues that arose. His problem-solving skills are great; whenever we faced a challenge, Sebastian was always ready with practical solutions. His expertise and dedication significantly contributed to the success of my project.
Recommended
I've been working with Sebastian for the past year, and I couldn’t be happier with his work! He has good technical skills and ability to manage projects. Highly recommend!


Recommended
Sebastian is an amazing freelancer! He fixed our app's push notifications, managed Buildship support for a bug, and created an alternative solution beyond the project scope. Great communication & problem-solver! Highly recommend!
Recommended
Sebastian was great to work with! He quickly figured out the best solution and set everything up smoothly. His attention to detail made a big difference. Highly recommend!

Recommended
Great Ai developer, we were able to easily connect openai / buildship / futterflow api.


Recommended
Sebastian is great to work with. He has great communication skills and is prompt in getting things done. He helped create a bunch of nodes for BuildShip which will be published on the platform. I highly recommend him.


Recommended
Working with Sebastian was brilliant. He clearly know his stuff and provided great advice very quickly. Highly recommend!

Recommended
No shortage of words to be said here. Sebastian always looked out for me as a developer when I first started out. His ability to manage client expectations, manage the life cycle of a project, his skill in communicating, and his strong development skills have all given me insight on how I should manage my own personal projects. And thankfully, a lot of these tips helped me succeed on my own. Highly recommend working with him if you get the chance!

Recommended
I had the pleasure of working with Sebastian at Heep.so for almost a year. He efficiently navigated the complexity of building our 3-sided marketplace while leading the development of our product. I was always amazed by his structured approach at work and the speed of shipping new features (we needed a lot as a startup!) I couldn’t be more grateful for a chance to work alongside Sebastian and highly recommend him to hire for your projects.

Recommended
Reached out to Sebastian on LinkedIn because I needed some no-code expertise and he was very reactive in setting a first discovery call. We talked about my project and he started to build the MVP for it. Now it’s up and running but Sebastian remains available and responsive for technical issues. He provides good advices and he is professional (works with structure and listens to you). Thank you Sebastian for your assistance ! We keep in touch for further projects 🔥

Recommended
Sebastian is a great person to work with
Recommended
Sebastian was very communicative, and incredibly helpful & detailed in our coaching session. He was more than willing to answer any question I had, and really helped me understand the topic. Highly recommend as a Bubble/no-code/SEO coach.
Duration
2 days
Skills and tools
Bubble Developer
BuildShip Developer
AI Developer

Bubble

BuildShip