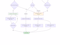
Monday.com Setup, Workflow and Automation
$700
Hire on Contra